Buy Fabric Fabric News How to distinguish various fibers (how to distinguish fibers)

How to distinguish various fibers (how to distinguish fibers)



Identification of Lyocell fiber, Modal fiber, soy protein fiber, bamboo fiber, chitin fiber and milk protein fiber. 1. Lyocell fiber Lyocell is a new generation of cellulose fiber.…

Identification of Lyocell fiber, Modal fiber, soy protein fiber, bamboo fiber, chitin fiber and milk protein fiber.

1. Lyocell fiber

Lyocell is a new generation of cellulose fiber. It adopts dry-jet wet spinning method. The production cycle is short, the solvent is recycled, and the production process is pollution-free. It is a typical green and environmentally friendly fiber. Lyocell has the advantages of both natural and synthetic fibers. Its physical and mechanical properties are excellent, especially the wet strength and wet modulus are close to synthetic fibers. It also has the comfort of cotton fiber, the drape and bright color of viscose fiber, and the silk Soft feel and elegant shine.

2. Modal fiber

Modal The fiber is also a new generation of regenerated cellulose fiber. Its hygroscopicity, breathability, dyeing performance, dimensional stability and wrinkle resistance are better than those of pure cotton fabric. It has soft hand feel, good drape, comfortable wearing, bright color and natural mercerization. Effect. At present, Modal fiber has developed a variety of functional products.

3. Soybean protein fiber

my country is the first country to industrialize the production of soybean protein fiber. Its raw material, soybean waste meal, is rich in resources, and the production process does not pollute the environment, human body, etc. Soybean protein fiber not only has the characteristics of small single filament fineness and low density, but also has a soft feel like cashmere, a soft luster like silk, the moisture absorption and moisture conductivity of cotton fiber and the warmth retention of wool.

4. Bamboo fiber

Bamboo The fiber is a new type of regenerated cellulose fiber independently developed and industrialized in my country. It has many advantages that other fibers cannot match, such as good spinnability, dyeability and moisture absorption and release. In addition, bamboo fiber has good natural antibacterial, anti-mildew, anti-moth and anti-ultraviolet functions, and is a good functional fiber. The biggest advantage of bamboo fiber fabric is that it is comfortable and cool, making it an ideal fabric for summer clothing and bedding.

5. Milk protein fiber

Milk protein fiber has biological health care functions and natural long-lasting antibacterial effects. It contains a variety of amino acids. The fabric has the effect of moisturizing the skin when worn close to the body. Its texture is light and soft, breathable, moisture-conducting, and refreshing. It is not as susceptible to mold or aging as other animal protein fibers.

6. Chitin fiber

Chitin and its Derivatives are a class of natural polymers with diverse functions and wide uses. They are used in food, biology, medicine, textiles, printing and dyeing, wastewater treatment and other fields. Especially in recent years, its applications have been continuously expanded due to its biocompatibility, low toxicity, biodegradability, and many medical functions and effects. Chitin fiber can be spun independently or blended with other plant fibers, coated, etc. The products maintain their original unique physical and chemical properties and biological characteristics. They are high-end green health-care textiles with excellent hygroscopicity, adhesion, and texture. Affinity, non-immune antigenicity, antibacterial and healing properties, etc.

Comparison of common properties of various fibers

Identification method

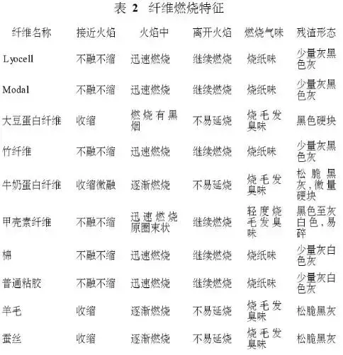
1. Combustion method

The combustion method makes use of the different chemical compositions of fibers. , different combustion characteristics are used to identify fibers. Through it, fibers can be divided into major categories, mainly cellulose fibers, protein fibers, synthetic fibers, etc., which provide directions for further identification.

The method is to take a small amount of fiber, burn it with an alcohol lamp, and carefully observe the burning state, burning smell and final ash of the fiber when approaching the flame, in the flame and leaving the flame.

Through combustion, it can be seen that Lyocell, Modal, and bamboo fibers have combustion characteristics similar to cotton, linen, and ordinary viscose fibers, and are regenerated cellulose fibers. Soybean protein fiber and milk protein fiber have burning characteristics similar to wool and silk fibers, and are protein fibers. The combustion characteristics of chitin fiber are quite special and have some characteristics of both cellulose fiber and protein fiber.

The combustion characteristics of the six fibers are shown in Table 2, and compared with common cotton, ordinary viscose, wool, and silk fibers.

2. Microscope observation method

Use a microscope to observe the longitudinal and cross-sectional morphology of the fiber. According to the morphology Characteristics to identify fibers.

Pull the fiber straight and parallel, take a small amount and place it on a glass slide, drop distilled water on it, cover it with a cover glass, and observe the longitudinal shape of the fiber under a microscope. Using a Hastings slicer, embed an appropriate amount of the sorted fiber into the groove of the slicer, solidify it with collodion, and cut out 10~30 μm slices. Observe the cross-sectional morphology under a microscope.

The morphological characteristics of the six fibers observed under the microscope are listed in Table 3 and compared with several conventional fibers.

3. Drug coloring method

Use different chemical compositions of fibers to show different coloring reactions to certain colorants as an auxiliary means to identify fibers.

I-KI reagent was used to conduct coloring tests on six types of fibers. The results are shown in Table 4.

Method: Take a small amount of fiber and soak it in I-KI coloring reagent for at least 0.5 minutes, take it out and wash it with water. Dry and observe the coloring of the fibers in the wet and dry states.

It can be seen that protein fibers and cellulose fibers can be classified through the I-KI reagent coloring reaction. Among the two types of fibers, regenerated fibers and Natural fibers are different from each other. Chitin fiber and Modal fiber have special color reactions after being dried and are easy to identify.

4. Dissolution method

The dissolution method determines fiber types based on the dissolution characteristics of fibers in different chemical solvents. This article uses eight solvents, six The dissolving properties of a new type of fiber were tested and compared with several commonly confused fibers. The results are shown in Table 5.

5. Density gradient method

Use a density gradient tube to measure fiber density (g/cm-³), and identify fibers based on density differences. The order is: Lyocell
1.52, Modal, 1.52, soy protein fiber 1.29, bamboo fiber 1.32, milk protein fiber
1.24, chitin fiber 1.45, cotton 4.54, ordinary viscose 1.51, wool 1.32, silk 1.36.

6. Infrared spectroscopy

Use an infrared spectrometer to measure the infrared spectrum of the fiber. Different types of fibers have different chemical groups. In the infrared spectrum The figure shows different characteristic absorption bands. According to the characteristic absorption bands, the components of the fiber can be identified to determine the type and name of the fiber. Or compare the measured spectrum with the known fiber spectrum for identification. Figure 6-8 lists the infrared spectra of several examples of new fibers. It can be seen from the figure that the characteristic absorption peaks of the infrared spectrum are bamboo fiber at 3450cm-1, 1640cm-1, and 1060cm-1; soybean protein fiber at 3400cm-1 and 2930cm-1. , 1650cm-1, 1540cm-1,

1020~1240cm-1; chitin fiber 3450cm-1, 1610cm-1, 960cm-1.

7. Use fiber properties for identification

As can be seen from Table 1, the breaking strength of Lyocell and Modal is significantly higher than that of bamboo fiber and ordinary viscose fiber; chitin fiber has lower strength because it has many pores and cracks, which can be used as an auxiliary identification method of fiber.

Conclusion

(1) Lyocell fiber Identification:It is identified as cellulose fiber by combustion method; longitudinal morphological characteristics can be quickly distinguished from Modal, bamboo fiber, chitin fiber, cotton and ordinary viscose fiber by observing the longitudinal morphological characteristics under the microscope. The use of sodium hypochlorite as the solvent can further distinguish it from other cellulose fibers and has been verified. Tensile property testing can also be performed, and Lyocell’s strength is significantly higher than that of all other cellulose fibers.

(2) Modal fiber identification: It is identified as cellulose fiber by combustion method; longitudinal morphological characteristics can be quickly distinguished from Lyocell, cotton fiber and chitin fiber by observing the longitudinal morphological characteristics under a microscope; By observing the cross-sectional morphology, non-bamboo fibers and ordinary viscose fibers can be roughly judged; 75% sulfuric acid is used to observe the dissolution at room temperature to distinguish bamboo fibers and viscose fibers; the breaking strength and wet elongation can also be tested. Exclude bamboo and viscose fibers.

(3) Identification of soybean protein fiber: After burning test, it was identified as protein fiber; after coloring with I-KI reagent, wool and silk were excluded, and it was initially compared with chitin fiber. the difference. Use 5% sodium hydroxide as solvent, heat and boil, soy protein fiber will not dissolve, milk fiber will swell, and chitin fiber will dissolve. Dimethylformamide is used as a solvent and heated to boiling, further distinguishing it from milk fiber.

(4) Bamboo fiber identification: Use the combustion method to identify it as a cellulose fiber; observe the longitudinal morphological characteristics through a microscope, and you can quickly distinguish it from Lyocell, cotton and chitin fibers; Use 37% hydrochloric acid and observe the dissolution at room temperature. Modal dissolves quickly, ordinary viscose fiber dissolves but slightly slower than Modal, and bamboo fiber only partially dissolves. The density was measured using a density gradient tube. The density of bamboo fiber was significantly lower than that of ordinary viscose, Lyocell, Modal and cotton.

(5) Identification of milk fiber: Use the combustion method to determine that it is protein fiber; through I-KI

The reagent is used for coloring to exclude wool and silk, and is initially distinguished from chitin fibers. Observing the fiber morphology under a microscope, milk fiber is smooth and has no micropores, while soy protein fiber is not smooth, with irregular bumps and micropores. When dimethylformamide is used as a solvent and heated to boiling, the milk fiber swells and other protein fibers remain unchanged, further distinguishing it from wool, silk, chitin fiber and soy protein fiber.

(6) Identification of chitin fiber (pure): Observe the combustion characteristics. It has the characteristics of cellulose fiber that does not melt, shrinks, and burns rapidly, and that of protein fiber burning. The smell is different from other fibers in that the fiber quickly burns to black as soon as it comes into contact with the flame and keeps the shape of the original fiber bundle. It is brittle when twisted and continues to burn in the flame, and finally turns into a small amount of gray-white ash. From this, it can be initially Probably chitin fiber. Observed under a microscope, there are pores and cracks on the surface of the fiber, which can be clearly distinguished from wool, silk and milk protein fibers, as well as Lyocell, cotton, bamboo fiber and ordinary viscose. Coloring with I-KI reagent is no different from Lyocel I, Modal, bamboo fiber and ordinary viscose in wet state. However, after drying, the iodine on the chitin fiber is most likely to sublime, causing the color to change from black, blue, blue to reddish brown. . When boiled with 5% sodium hydroxide as a solvent, the chitin fiber dissolves and can be distinguished from all other fibers except silk. When boiled with 88% formic acid, only chitin fiber can be dissolved and other fibers cannot be dissolved.

Finally, a small amount of gray-white ash appeared, from which it can be initially estimated that it is chitin fiber. Observed under a microscope, there are pores and cracks on the surface of the fiber, which can be clearly distinguished from wool, silk and milk protein fibers, as well as Lyocell, cotton, bamboo fiber and ordinary viscose. Coloring with I-KI reagent is no different from Lyocel I, Modal, bamboo fiber and ordinary viscose in wet state. However, after drying, the iodine on the chitin fiber is most likely to sublime, causing the color to change from black, blue, blue to reddish brown. . When boiled with 5% sodium hydroxide as a solvent, the chitin fiber dissolves and can be distinguished from all other fibers except silk. When boiled with 88% formic acid, only chitin fiber can be dissolved and other fibers cannot be dissolved.

This article is from the Internet, does not represent 【www.buyfabric.net】 position, reproduced please specify the source.https://www.buyfabric.net/archives/37255

Author: clsrich

 
TOP
Home
News
Product
Application
Search